
Purpose
The purpose of this is to have an added intake form on our website, to gauge what a prospect client is looking for. With this intake form, we can better understand what it is someone is looking for before even getting on a call with them. Additionally, this intake would weed out any unserious inquiries.

My Process

Problem Statement
How might we make the sales pipeline experience more convenient and accessible for Clients so that they spend less time and money looking
for ways to build their product?
Competitive Analysis
- To better understand what current competitors are doing in this problem space and what features they offer.

User Interviews
I conducted 1:1 interviews with 8 participants. All of my participants were between the ages of 35-50 years old. Located in both Australia and the United States. I interviewed a mix of internal stakeholders & clients.
What I Discovered

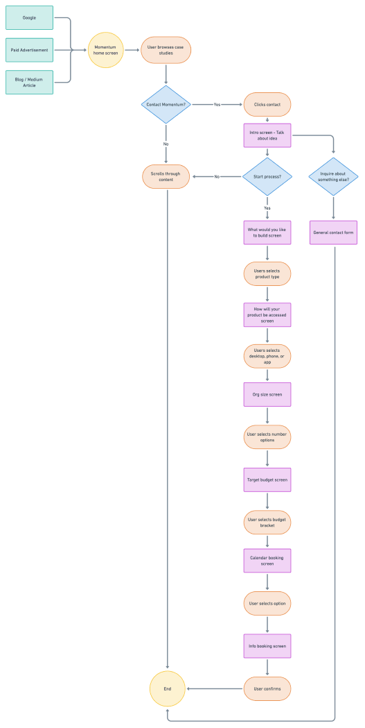
User flow
A high-level outline of users completing the task of the product intake form.

Desktop Mid-Fi Wireframes

Mobile Mid-fi wiframes

Hi-Fi Wireframes

Design System

This design system was created entirely by me including cards, icongraphy, input fields and navigation elements for both desktop and mobile.

To Developers with Love
An ode to how I work with developers in a cross-functional agile way. File organization and naming layers can help create efficiency when working with developers. I love to keep my Figma files organize and labeled for easy navigation. If there is a special interaction type built into my design I will either create a screen recording to show how it should be coded or meet with them and do a walk through.
Next Steps For Momentum’s Sales Pipeline
Momentum’s Sales Pipeline is currently being developed for Version Beta 3.0. User testing is currently being conducted via remote testing and observations. Once the Beta 3.0 is fully programmed and can be more effectively distributed for user testing, we will provide necessary iterations and further research based on the findings.
Selected Works
